Toggle navigation
网站首页
关于我们
公司概况
发展战略
领导致辞
组织结构
联系我们
领导团队
信息公开
基本情况
组织体系
经营管理
薪酬待遇
员工招聘
重要人事变动
社会责任
重大事项
新闻中心
企业要闻
子企业动态
通知公告
通知公告
企业文化
企业文化
社会责任
安全生产
法律法规
安全动态
线上培训
工程建设
工程建设
党的建设
党群纪检
党章党规
党建图书馆
先进表彰
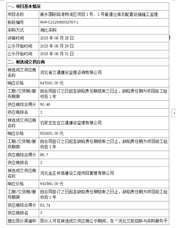
衡水国际陆港物流区项目1号、2号普通仓库及配套设施施工监理候选成交供应商公示
作者:陆港公司
发布时间:2025-08-28
来源:陆港公司
热点新闻
2024-11-18
河北太行食品有限公司2024~2025年度鸡饲料供应商入库公示
2023-12-25
河北交投物流有限公司招聘结果公示
2024-11-12
井陉煤炭储运中心招租公告
2023-12-12
社会招聘笔试成绩公示
2024-11-22
河北太行食品有限公司2024~2026年度农副产品(北五味子)供应商入库框架协议采购公告
2024-12-20
2024年河北交投物流有限公司所属企业公开招聘工作人员的公告
2024-11-15
2024年河北交投物流有限公司及所属公司公开招聘应届毕业生工作人员的公告
2024-09-27
2024年河北交投物流有限公司所属公司公开招聘社会人员及应届毕业生工作人员的公告
网站首页
关于我们
公司简介
品牌起源
公司相册
新闻中心
行业新闻
通知公告
业务领域
发展基础
企业文化
企业文化
人力资源
党的建设